精选即刻App热门话题,X: x.com/jike_collection
Crafted by @i5tar
2025年10月19日
🌍资讯快读
1、著名物理学家、诺贝尔物理学奖得主杨振宁逝世
https://www.jiemian.com/article/13481363.html
2、我国生成式人工智能用户规模超5亿
https://www.jiemian.com/article/13480996.html
3、柬埔寨遣返64名韩国网络诈骗嫌疑人
https://www.jiemian.com/article/13481418.html
4、熊袭人事件增多,日本将强化熊种群控制
https://www.jiemian.com/article/13481465.html
5、国家管网集团首个地面集中式大型光伏发电项目在新疆并网
https://www.jiemian.com/article/13481549.html

👬即刻镇小报
1、AI时代,知识会过时,但思维方式不会
https://m.okjike.com/originalPosts/68f32265cc3970b79d9bc80a
2、几个有意思的城市数据
https://m.okjike.com/originalPosts/68f20e2bd9abb9785dbffdb3
3、Claude code发布skills的6条解读
https://m.okjike.com/originalPosts/68f205d200c0686ab5875b80
4、月入60万的AI产品长什么样
https://m.okjike.com/originalPosts/68f201c11ed9b53c785d2000

今日即刻镇小报内容来自 @Alchian花生 @广屿Ocean @SUKIII @向度之桥 ,感谢以上即友的创作与分享。 #一觉醒来发生了什么
雷峰网对「外卖大战」的Q3阶段做了战报总结,我试着划一下重点:

- 阿里Q3外卖业务的亏损在350亿-400亿人民币之间,差不多是Q2亏损的2.5倍,数据披露于投资指引会,主要功能是吹风降预期;

- 9月开始各家平台都呈现出扛不住的退坡共性,补贴力度相较暑期档下降些许,但依然都没有撤退迹象,原本靠价格战受益最大的淘宝闪购又重新吐回了一些市场份额;

- 根据美团的说法,今年餐饮业堂食客单价已经被打回了2015年的消费水平,而「外卖大战」以来超过一半的增量订单是饮品,75%的增量订单低于15元,「是巨大的泡沫」;

(我看美团的意思还是在敲打阿里,认为阿里发动并升级补贴的做法是对市场稳定性的破坏。)

- 美团依然认为履约效率是自己的优势,内部数据显示,美团骑手的平均配送速度比竞争对手要快13%,「这是美团外卖十几年积累下来的最宝贵资产」;

- 下一步的竞争会转移到订单质量上,美团在大力推广加钱获得一对一急送的服务,同时让黑钻会员免费享用,做好消费能力偏高的那部分用户体验;

- 阿里也是一样,今年双11会把淘宝的大消费体系拉进来一起做,尤其是会员和88VIP作为高价值用户要重点服务,同时还有超过1亿人是在淘宝点过外卖但没进电商下过单的,也要发力转化;

- 好像没提到京东啥事儿。

by @阑夕ོ https://mp.weixin.qq.com/s/36KUDZceJMvRWLy1TD8gaw #科技圈大小事
2025年10月18日
🌍资讯快读
1、人贩子刑满释放后又卖了十余个孩子
https://www.thepaper.cn/newsDetail_forward_31796886
2、建立并推动实施新能源汽车火灾事故企业报告制度
https://www.jiemian.com/article/13476333.html
3、山东滨州百余学生呕吐腹泻,官方通报:检出诺如病毒
https://www.jiemian.com/article/13474965.html
4、苹果计划推出搭载触控屏和M6芯片的Mac电脑
https://www.jiemian.com/article/13474565.html
5、OpenAI CEO回应内容政策调整 明确成年与未成年差异化管理原则
https://www.pingwest.com/w/308332

👬即刻镇小报
1、真正的长远主义,不是找到一条永远正确的路
https://m.okjike.com/originalPosts/68ee7e991ed9b53c7814b69a
2、这类能E的I人通常非常卓越,处理内耗的能力异常强大
https://m.okjike.com/originalPosts/68ef75fb1ed9b53c78290493
3、太费劲,说明事情本身不对
https://m.okjike.com/originalPosts/68f198d400c0686ab57ef8b0
4、那些做街头采访的人是怎么赚到钱的?
https://m.okjike.com/originalPosts/68ecf5911ed9b53c78f639c6

今日即刻镇小报内容来自 @聆风Raymond @兔撕鸡大老爷 @fountain_ @西里森森 ,感谢以上即友的创作与分享。 #一觉醒来发生了什么
踏马的,优酷是把陀螺仪的灵敏度调到最高了吧,你打开APP的时候但凡有一微米的抖动立刻就能跳到淘宝。

更流氓的是,你已经打开首页了,手一抖,还能跳过去。

by @薛定谔的二狗子 #大产品小细节
我们讨论温度时,往往只讨论气温,却忽视了地面吸热的影响(物理课里的:比热容)
比如你的房子以及里面的家具,会在整个夏天被加热,然后在秋天缓慢散热,所以哪怕室外气温已经很凉快了,室内往往还很闷热。
同理,春天时哪怕室外已经很温暖,但室内固体因为整个冬天被降温,此时仍然阴冷。
所以,南方开空调总觉得不如北方暖气,是因为短暂开开空调只吹热了空气,做不到北方暖气那样持续加热室内所有固体。
有些抠门的商场写字楼,一旦夏天出现阴雨凉爽天气,就不给开空调,室内就会很闷热,也是因为无法快速变得像室外气温那么低。

by @王半城 #无用但有趣的冷知识
世界上约有3.7亿只宠物猫和4.7亿只宠物狗,它们赡养着人类偶发的孤独。

by @julian #无用但有趣的冷知识
2025年10月17日
🌍资讯快读
1、京东外卖试点取消骑手超时罚款,全国25城已落地
https://www.jiemian.com/article/13470146.html
2、央视主持人李梓萌遭AI仿冒带货,北京查处首例AI虚假广告案
https://www.thepaper.cn/newsDetail_forward_31790934
3、《黑神话:悟空》等获中国版权金奖作品奖
https://www.jiemian.com/article/13472326.html
4、韩国前总统卢泰愚之子被任命为驻华大使
https://www.jiemian.com/article/13470857.html
5、美国铸币局:苹果联合创始人乔布斯将登上美国创新1美元硬币
https://www.jiemian.com/article/13468739.html

👬即刻镇小报
1、在财富积累这件事上,选择比努力重要
https://m.okjike.com/originalPosts/68ee3b828ac6b034c0daa8b8
2、错过机会远比犯下致命错误更重要,因为这样才能活得久
https://m.okjike.com/originalPosts/68ed912c3d84a0b1012a7a6a
3、人的情绪是用来影响他人的,而不是左右自己的
https://m.okjike.com/originalPosts/68eda83918da60487e87f296
4、自媒体最大的修炼的点是大众情绪感知
https://m.okjike.com/originalPosts/68ef23fe26b22c70b79d1e3a

今日即刻镇小报内容来自 @西里森森 @少楠Plidezus @一统YITONG @AI产品黄叔 ,感谢以上即友的创作与分享。 #一觉醒来发生了什么
HK doll 一系列推特,都是在立人设,搞流量。

脑子清醒得很,太牛逼了。

by @哥飞 #你不知道的行业内幕
2025年10月16日
🌍资讯快读
1、西藏日喀则通报《蔡国强:升龙》烟花秀调查处置情况
https://www.thepaper.cn/newsDetail_forward_31785178
2、缅北果敢魏家和刘家犯罪集团专案告破,“四大家族”案全部进入司法程序
https://www.thepaper.cn/newsDetail_forward_31784098
3、“京东新车”预计定价在10万至12万之间
https://36kr.com/newsflashes/3509964436675456
4、微信:对长时间不使用的账号已不再进行回收处理
https://www.jiemian.com/article/13465072.html

👬即刻镇小报
1、《Telegram创始人Pavel Durov专访》有感
https://m.okjike.com/originalPosts/68ee16def07d2dca1aa65652
2、我们只想着赢,却很少去想,我凭什么赢?
https://m.okjike.com/originalPosts/68eceb66d9abb9785d576558
3、如何应对自己嫉妒他人的情绪?
https://m.okjike.com/originalPosts/68ec72bff3bb27610d86d1b4
4、我发现人与人之间最大的差距其实不是能力,而是竞争策略的把握
https://m.okjike.com/originalPosts/68ecafadf6ac4fae5351b4f4

今日即刻镇小报内容来自 @HandsoMeng @小马宋 @携隐Melody @韩叙HanXu ,感谢以上即友的创作与分享。 #一觉醒来发生了什么
我很好奇这家咖啡馆是怎么做到说是随机送一款摆件,但我买了六次都没有重复,是有系统可以提醒,还是员工或者老板有心……

by @南百城 #大产品小细节
先不说封面和内容擦边,把昵称伪造成距离定位也是引流的天才想法

by @龙爪槐守望者 #大产品小细节
2025年10月15日
🌍资讯快读
1、2026国考放宽年龄要求:一般报考者由35周岁以下调整为38周岁以下
https://www.thepaper.cn/newsDetail_forward_31777016
2、11月1日全面推行!国产小客车新车上牌不用再跑车管所
https://www.thepaper.cn/newsDetail_forward_31776895
3、安徽一业主私挖地下室致楼房开裂,已被逮捕
https://www.jiemian.com/article/13458798.html
4、重组带状疱疹疫苗获批用于18岁及以上高危成人
https://www.thepaper.cn/newsDetail_forward_31778098
5、再次起诉,大疆“硬刚”美国国防部
https://www.jiemian.com/article/13459246.html

👬即刻镇小报
1、未来属于那些能一边自己干活一边教AI怎么干活的人
https://m.okjike.com/originalPosts/68eb01b5d9abb9785d2fbab3
2、职场什么样的人会被人轻易拿捏?
https://m.okjike.com/originalPosts/68eb6d9200c0686ab500b4f3
3、几条简单的原则
https://m.okjike.com/originalPosts/68eb27bde9c6ef8aef4bf844
4、一个可以将文章直接转换成 PPT 演讲的工具
https://m.okjike.com/originalPosts/68ea72813ea7571a781d0fcd

今日即刻镇小报内容来自 @夏杰瑞Jerry @金苗大叔 @832 @Barret李靖 ,感谢以上即友的创作与分享。 #一觉醒来发生了什么
很多好产品
真的要好好做onboarding
获取用户成本很高
卡在onboarding这一步

用户耐心没那么高
3-5秒让用户明白怎么用
因为这样没有留存下来
真的好可惜好可惜

反而竞品
对你产品的耐心程度是最高的
恨不得把产品
扒得溜干净

by @Jessi_JC #大产品小细节
2025年10月14日
🌍资讯快读
1、明年起,广东省内夫妻可以互查名下房产、车辆等财产状况
https://www.thepaper.cn/newsDetail_forward_31769455
2、2025年诺贝尔经济学奖揭晓
https://www.jiemian.com/article/13454847.html
3、美团试点外卖骑手屏蔽顾客功能
https://www.jiemian.com/article/13449465.html
4、加拿大地方政府要求取消对中国电动汽车关税
https://www.jiemian.com/article/13450718.html
5、OpenAI Sora 2安卓版即将上线 谷歌应用商店已可预约
https://www.pingwest.com/w/308197

👬即刻镇小报
1、行动迟缓,归根结底,其实都卡在一个字上:“怕”
https://m.okjike.com/originalPosts/68ea2ad800c0686ab5e803df
2、他的读心术是怎么练成的?
https://m.okjike.com/originalPosts/68ea2d821ed9b53c78bdeeb0
3、反向提问法 —— 让AI成为你的“私人教练”,而不是“答案机器”
https://m.okjike.com/originalPosts/68e99fda5280f6b4c25ac4cc
4、如何消耗最小的信任资产,去建立某种契约关系
https://m.okjike.com/originalPosts/68e956b73ea7571a7806b24f

今日即刻镇小报内容来自 @韩叙HanXu @西里森森 @是松月呀 @SiliconLuo ,感谢以上即友的创作与分享。 #一觉醒来发生了什么
Pavel给我的震撼蛮强的
- 拒绝任何上瘾物质(糖、烟、酒、社交媒体),极度自律
- 每天醒来300个俯卧撑和300个深蹲
- 每天10h在床上(睡眠意外的时间是醒着不看电子设备,琢磨新点子)
- 保持极为精简的团队 几十人团队 全球10亿用户
- 尽其所能保护用户隐私 2013年推出end to end encryption 且保持开源

以及图二的设计真的厉害,用户的消息背景以四为周期轮循,心思和细节拉满。real innovation

by @Nicoleeee068 #大产品小细节
2025年10月13日
🌍资讯快读
1、国安部:“美女博主”诱导大学生开展窃密被识破,已策反百余人
https://www.thepaper.cn/newsDetail_forward_31762975
2、越南泄洪导致广西多地被淹?自治区水利厅辟谣
https://www.thepaper.cn/newsDetail_forward_31763321
3、保时捷女销冠被合成AI不雅视频,涉事男子被行拘5日并道歉
https://www.thepaper.cn/newsDetail_forward_31763324
4、对高通公司立案调查,市场监管总局:相关事实清楚、证据确凿
https://www.jiemian.com/article/13449227.html

👬即刻镇小报
1、情感淡漠的伴侣会扼杀你的生命力
https://m.okjike.com/originalPosts/68e719241ed9b53c78825e6b
2、你的价值观是什么?
https://m.okjike.com/originalPosts/68e7647a0ab6ba649c323988
3、你的价值不再是你个人多耀眼,而是你能让整个团队发出怎样的光
https://m.okjike.com/originalPosts/68e7f10c1ed9b53c78932853
4、影视飓风是如何找到自己的PMF的
https://m.okjike.com/originalPosts/68e93be81ed9b53c78ab2715

今日即刻镇小报内容来自 @栗噔噔 @42Channel @野生粽子yeah @生姜iris ,感谢以上即友的创作与分享。 #一觉醒来发生了什么
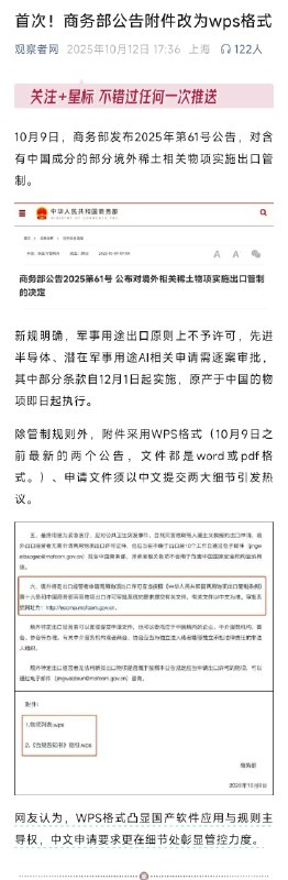
😳中国政府办公软件开始从Office切换为WPS了,2027年前要逐步淘汰美国的软硬件,包括Intel、AMD、Windows、国外数据库软件。

by @兔撕鸡大老爷 #科技圈大小事
零跑汽车好像是新势力里唯一一个二排放倒的时候自动把二排座椅下移,从而让后排空间变成「纯平」的车,这对于睡车里露营的用户来说是绝顶优秀的设计。

产品经理真的太懂了,真的太懂了,不服不行。

外观致敬、成本控制、额外的地方能多给就多给,零跑这家公司走的路线,反而坚挺得很啊。

by @HandsoMeng #大产品小细节
啊,原来浙大城市学院不是简称,而是浙江大学城市学院在 2020 年经教育部同意,从浙江大学独立出来的公办普通高等学校。

校名全称就叫,浙大城市学院。

(挠头

by @刘飞Lufy #无用但有趣的冷知识
Back to Top